Der Landeswohlfahrtsverband Hessen hat sich im Zuge seiner Verwaltungsreform zu einem modernen sozialen Dienstleister entwickelt. Die alten Verwaltungsstrukturen wurden abgeschafft, Hierarchien abgeflacht und Verwaltungsabläufe gestrafft.
Die Veränderungsprozesse in der Verwaltungsstruktur durch die Bildung von regionalen Teilhabe-Fachbereichen in der Eingliederungshilfe gehen auf Anpassungen infolge des Bundesteilhabegesetzes zurück, die am 1. Januar 2022 in Kraft getreten sind.
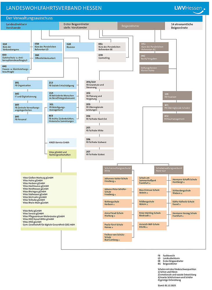
Sie finden hier die aktuelle Fassung des Organigramms (1. Dezember 2025).

Das Organigramm finden Sie in besserer Auflösung im PDF-Format zum Herunterladen.
Die Verwaltungsgliederung finden Sie auch als
Textversion